11月22日,国家能源局华中监管局发布关于公开征求《西藏自治区电力中长期交易实施细则(征求意见稿)》意见的请示。
细则明确:将储能企业纳入新型经营主体范畴,系统规定其市场准入、交易规则、结算机制及义务责任。
细则规定:
储能企业与虚拟电厂、负荷聚合商等并列,成为电力中长期市场合法经营主体,适用范围覆盖西藏电力现货市场未运行期间的批发交易。
独立储能自主参与中长期电能量等交易时,放电时段按发电企业身份参与,充电时段按电力用户身份参与。
可参与多年、年度(多月)、月度、月内等不同周期的电能量交易,以及绿色电力交易、合同转让等交易品种。
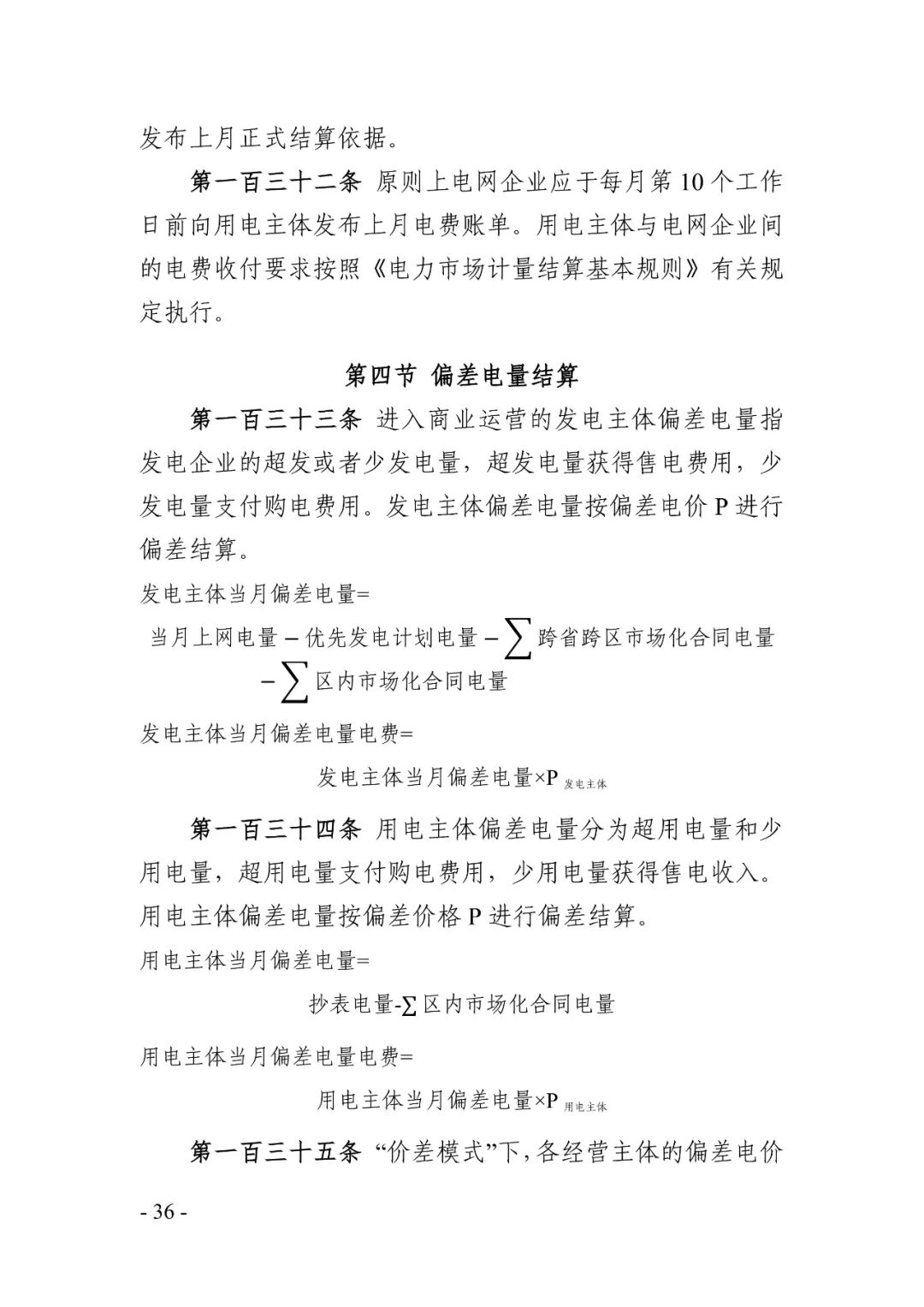
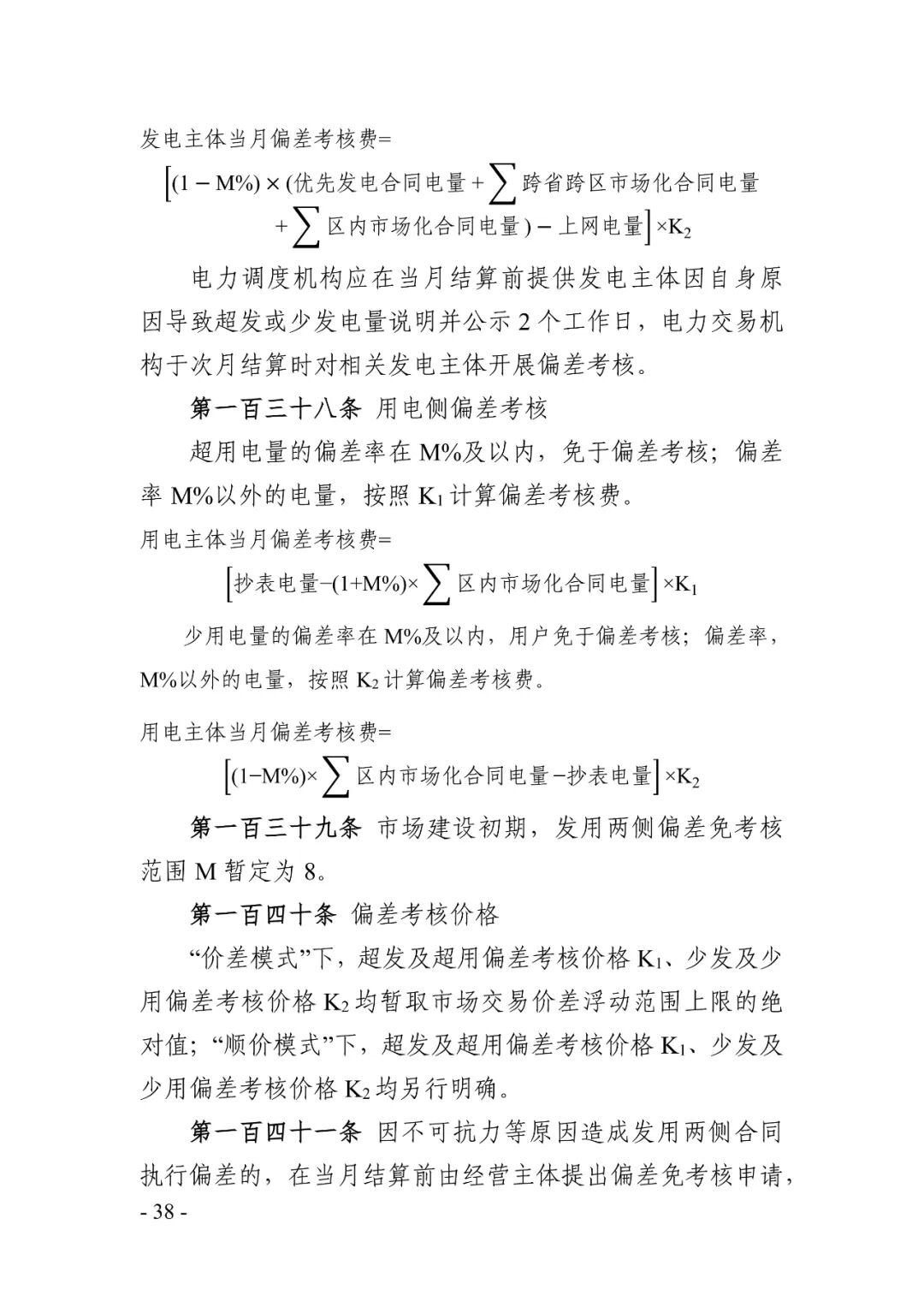
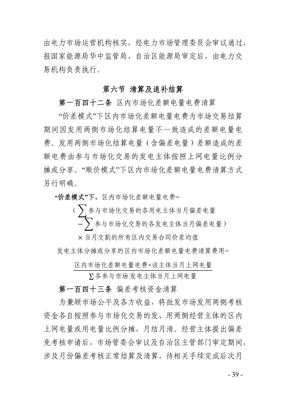
结算与合同管理上,储能企业需安装符合标准的独立计量装置,按自然月“月结月清”。放电时段按发电侧 “照付不议、偏差结算” 原则,充电时段参照用电侧规则,偏差免考核范围暂定为8%,超范围偏差需按对应电价缴纳考核费用。
细则原文见下:






























































碳索储能网 https://cn.solarbe.com/news/20251124/50013254.html

