10月20日,天津市发展改革委、市工业和信息化局发布关于印发《天津市深化新能源上网电价市场化改革实施方案》的通知,其中包括《天津市增量新能源项目机制电量竞价工作实施细则》。
《天津市深化新能源上网电价市场化改革实施方案》明确,自2026年1月1日起,天津市新能源项目(风电、光伏发电,下同)上网电量原则上全部进入电力市场,上网电价通过市场交易形成。参与跨省跨区交易的新能源电量,上网电价和交易机制按照跨省跨区送电相关政策执行。
存量项目、增量项目机制电量范围、价格和执行期限:
存量项目:
机制电量规模:存量项目机制电量规模与现行具有保障性质的新能源电量规模相衔接,单个项目纳入机制电量的年度比例默认为该项目投产年份至2025年12月31日,各自然年度域内非绿电交易电量占域内全部结算电量比例的最低值(百分比四舍五入取整)。绿电交易电量包括交易合同电量以及按交易规则结算的偏差电量。
机制电价:按照各项目现行非市场化电量价格政策执行。(基本保持在每千瓦时0.3655元水平)
执行期限:期限起始时间为2026年1月1日,截止时间为以项目投产时间计算的全生命周期合理利用小时数与投产满20年较早者,其中,光伏全生命周期合理利用小时数26000小时、陆上风电全生命周期合理利用小时数36000小时、海上风电全生命周期合理利用小时数52000小时。
增量项目:
增量项目可通过竞价方式纳入机制。竞价工作由市发展改革委、市工业和信息化局牵头组织,授权国网天津市电力公司承担具体事务性工作。竞价工作原则上每年组织一次,已投产和次年12月底前拟投产且未纳入过机制执行范围的项目自愿参与竞价。
机制电量规模:每年新增纳入机制的电量规模。首次新增纳入机制的电量规模与现有新能源非市场化电量比例适当衔接;以后年度纳入机制电量的规模,根据国家下达的年度非水电可再生能源电力消纳责任权重完成情况,以及用户电价承受能力等因素确定。超出消纳责任权重的,次年纳入机制的电量规模适当减少;未完成的,次年纳入机制的电量规模适当增加。建立机制电量年度规模调整机制,若当年竞价申报总电量不能达到充分竞争效果,自动降低机制电量规模。单个项目申请纳入机制的电量,可适当低于其全部上网电量。
机制电价:竞价时按报价从低到高确定入选项目,机制电价按照入选项目最高报价确定,但不得高于竞价上限。初期,竞价上限暂按照0.32元/千瓦时确定;后期,由市发展改革委综合考虑发电成本变化、绿色价值、电力市场供需形势以及用户承受能力等设定。暂不设置竞价下限。
执行期限:按照项目回收初始投资的平均期限确定,初期按照10年执行。起始时间为竞价的次年1月1日,竞价时未投产的项目且申报投产时间在竞价的次年1月1日及以后的,起始时间按照申报投产时间的次月1日确定。竞价模式、开展方式、竞价流程等在竞价工作实施细则中另行制定。每年竞价总规模、执行期限、价格限制等具体规定将在竞价通知中明确。
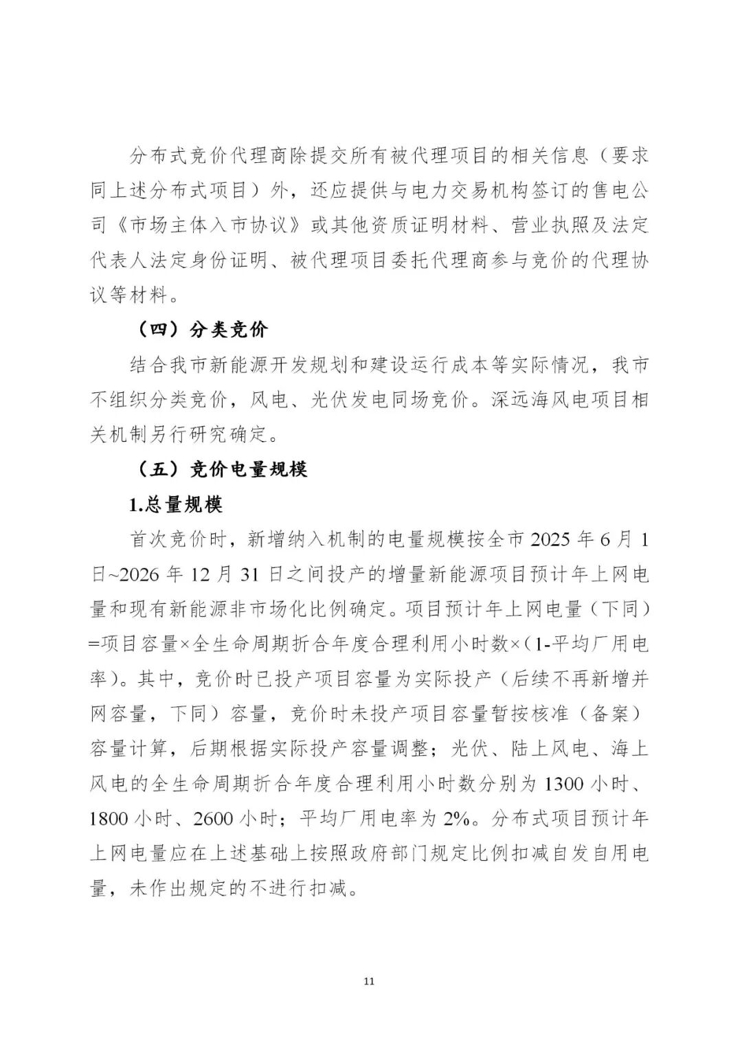
《天津市增量新能源项目机制电量竞价工作实施细则》提到,首次竞价时,新增纳入机制的电量规模按全市2025年6月1日~2026年12月31日之间投产的增量新能源项目预计年上网电量和现有新能源非市场化比例确定。项目预计年上网电量(下同)=项目容量×全生命周期折合年度合理利用小时数×(1-平均厂用电率)。其中,竞价时已投产项目容量为实际投产(后续不再新增并网容量,下同)容量,竞价时未投产项目容量暂按核准(备案)容量计算,后期根据实际投产容量调整;光伏、陆上风电、海上风电的全生命周期折合年度合理利用小时数分别为1300小时、1800小时、2600小时;平均厂用电率为2%。分布式项目预计年上网电量应在上述基础上按照政府部门规定比例扣减自发自用电量,未作出规定的不进行扣减。
单个项目申报电量规模不高于其预计年上网电量的80%。
初期,竞价上限暂按照0.32元/千瓦时确定;后期,综合考虑发电成本变化、绿色价值、电力市场供需形势、用户承受能力等因素,按照建设项目经济评价方法测算调整。暂不设置竞价下限。
按照项目回收初始投资的平均期限确定,暂按照10年执行。起始时间为竞价的次年1月1日,竞价时未投产的项目且申报投产时间在竞价的次年1月1日及以后的,起始时间按照申报投产时间的次月1日确定。
初步考虑2025年组织一次竞价,预计10月下旬开展,11月完成,2025年6月1日~2026年12月31日之间全部建成投产(后续不再新增并网容量)的风电、光伏项目可自愿参与竞价。自2026年起,年度竞价工作预计每年9月开展。
原文如下:


















碳索储能网 https://cn.solarbe.com/news/20251023/50010777.html

