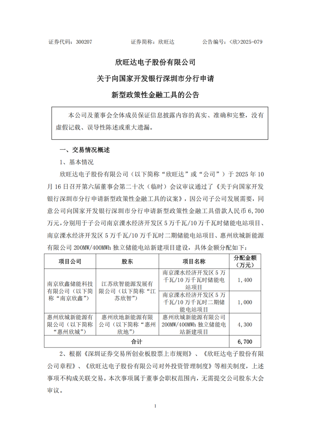
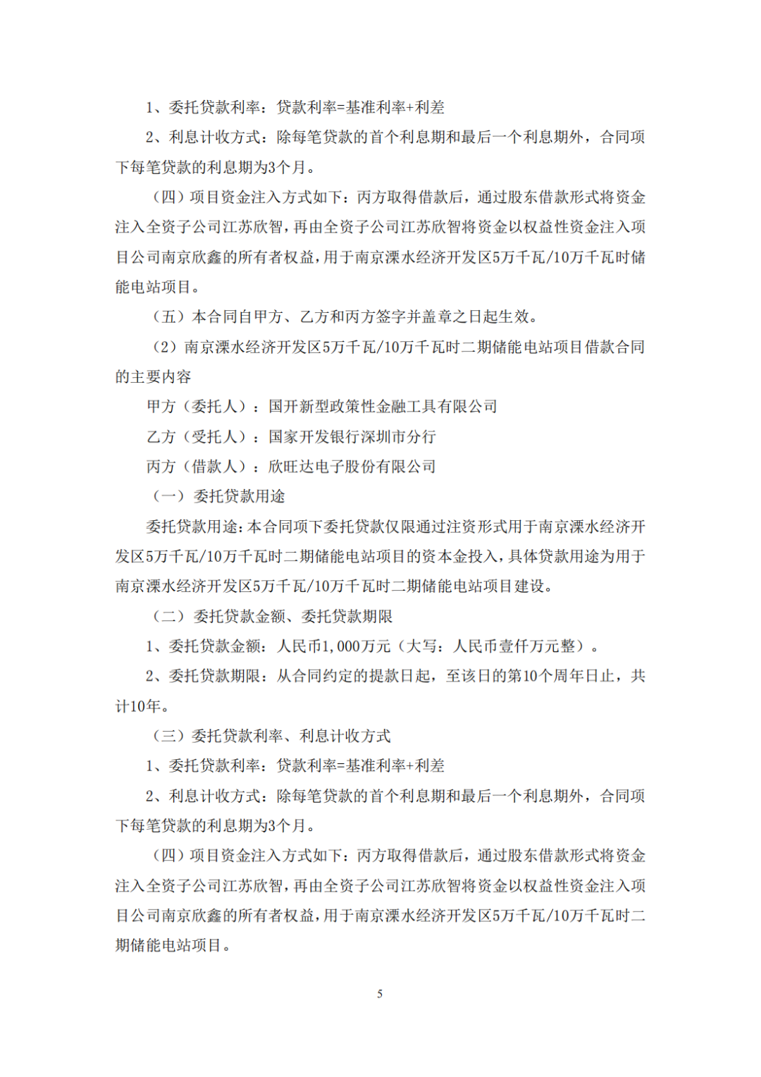
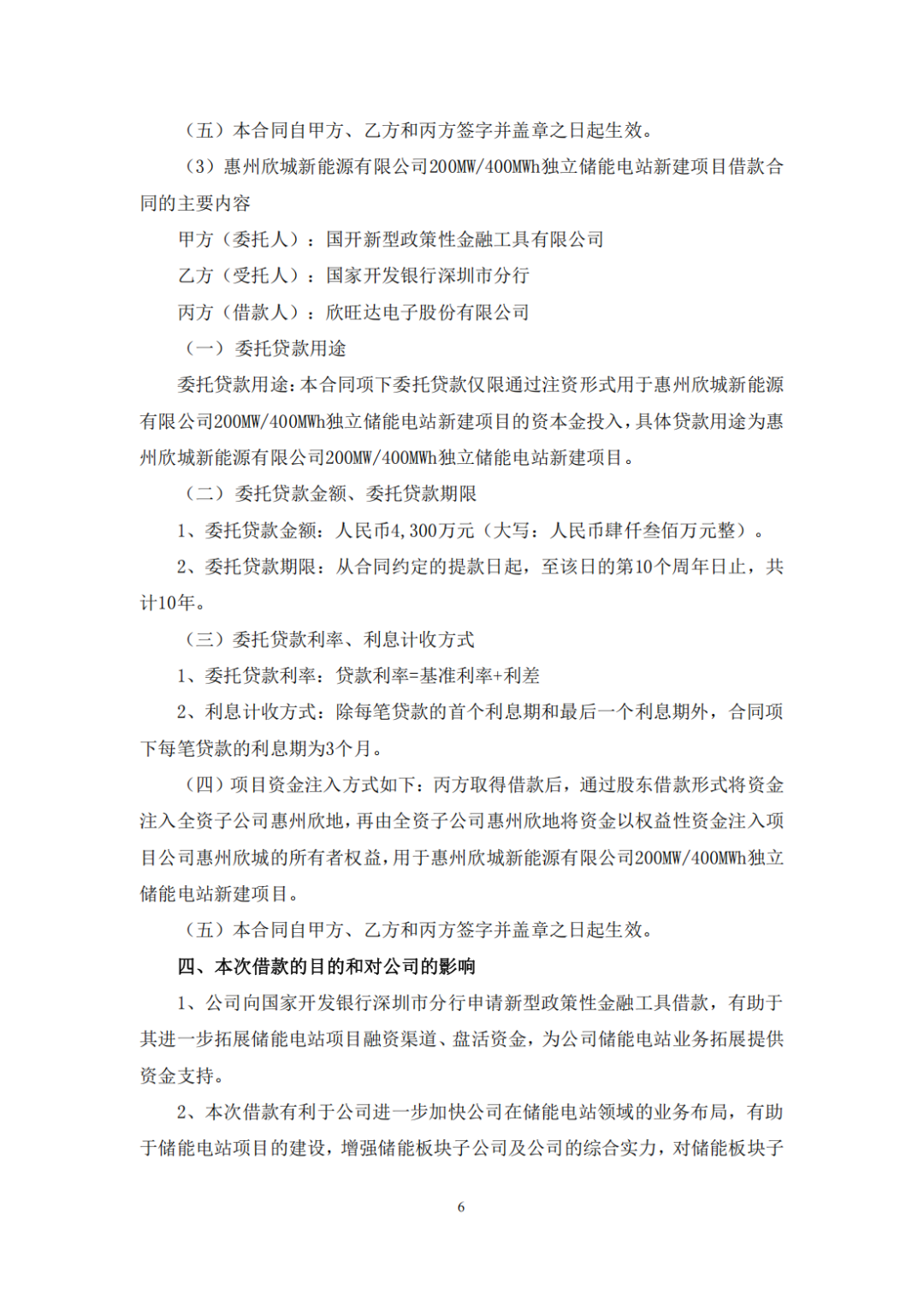
10月16日,欣旺达发布公告称,拟向国家开发银行深圳市分行申请新型政策性金融工具借款6700万元,分别用于子公司南京溧水经济开发区5万千瓦/10万千瓦时储能电站项目、南京溧水经济开发区5万千瓦/10万千瓦时二期储能电站项目、惠州欣城新能源有限公司200MW/400MWh独立储能电站新建项目建设,具体金额分配如下:

欣旺达表示,公司向国家开发银行深圳市分行申请新型政策性金融工具借款,有助于其进一步拓展储能电站项目融资渠道、盘活资金,为公司储能电站业务拓展提供资金支持。
本次借款有利于公司进一步加快公司在储能电站领域的业务布局,有助于储能电站项目的建设,增强储能板块子公司及公司的综合实力,对储能板块子公司及公司未来的发展有着重要的积极作用。本次借款对公司的正常生产经营不存在重大影响,不会损害公司及全体股东,特别是中小股东的利益。
公告原文见下:







碳索储能网 https://cn.solarbe.com/news/20251018/50010440.html

