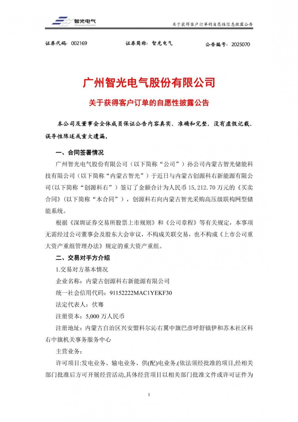
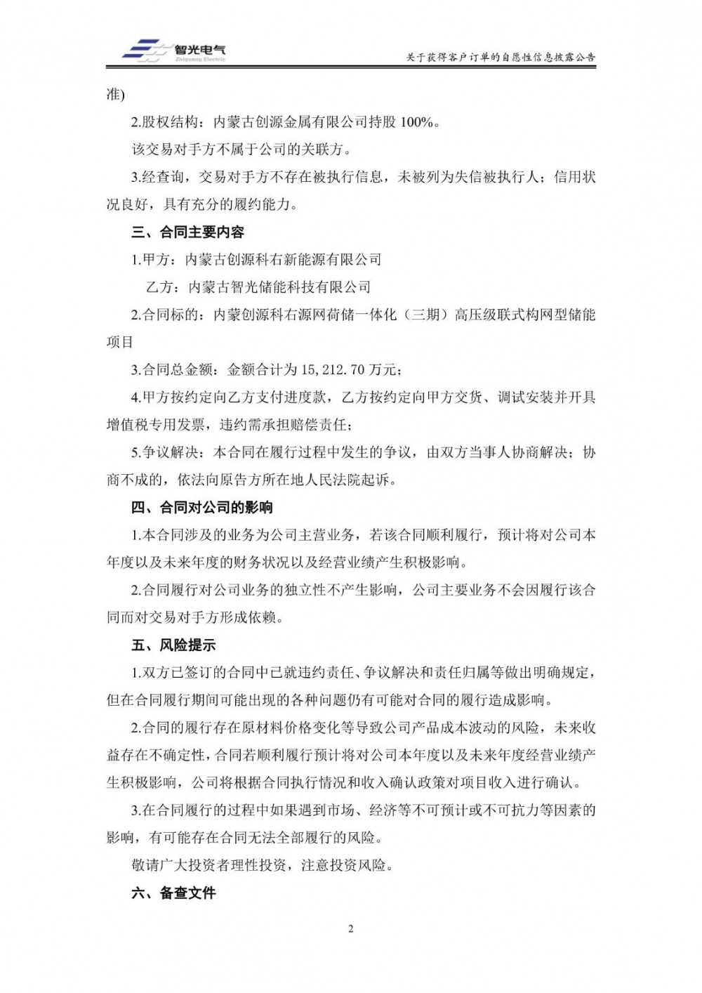
11月25日,智光电气发布公告称,公司孙公司内蒙古智光储能科技有限公司于近日与内蒙古创源科右新能源有限公司签订了金额合计为人民币 15,212.70 万元的《买卖合同》,创源科右向内蒙古智光采购高压级联构网型储能系统。
智光电气表示,本合同涉及的业务为公司主营业务,若该合同顺利履行,预计将对公司本年度以及未来年度的财务状况以及经营业绩产生积极影响。
原公告如下:



碳索储能网 https://cn.solarbe.com/news/20251126/50013488.html
11月25日,智光电气发布公告称,公司孙公司内蒙古智光储能科技有限公司于近日与内蒙古创源科右新能源有限公司签订了金额合计为人民币 15,212.70 万元的《买卖合同》,创源科右向内蒙古智光采购高压级联构网型储能系统。
智光电气表示,本合同涉及的业务为公司主营业务,若该合同顺利履行,预计将对公司本年度以及未来年度的财务状况以及经营业绩产生积极影响。
原公告如下:



碳索储能网 https://cn.solarbe.com/news/20251126/50013488.html









