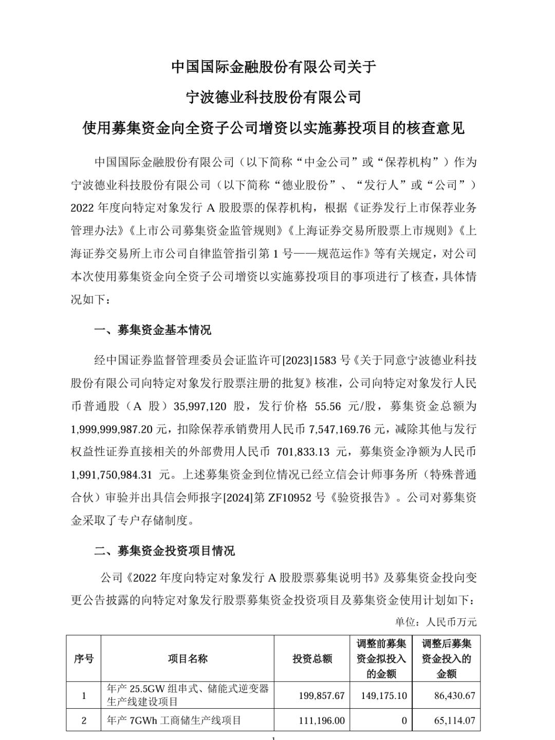
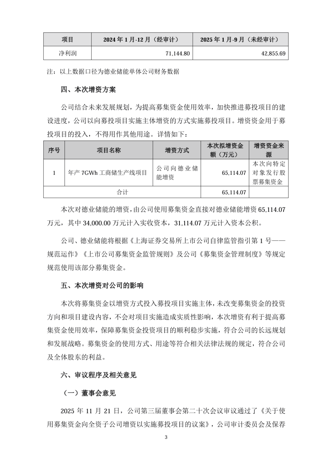
11月21日,德业股份发布公告表示,公司将使用募集资金向全资子公司宁波德业储能科技有限公司(以下简称:德业储能)增资65114.07万元,用于实施“年产7GWh工商储生产线项目”。

德业股份表示,本次将募集资金以增资方式投入募投项目实施主体,未改变募集资金的投资方向和项目建设内容,不会对项目实施造成实质性影响,本次增资有利于提高募集资金使用效率,保障募集资金投资项目的顺利稳步实施,符合公司的长远规划和发展战略。
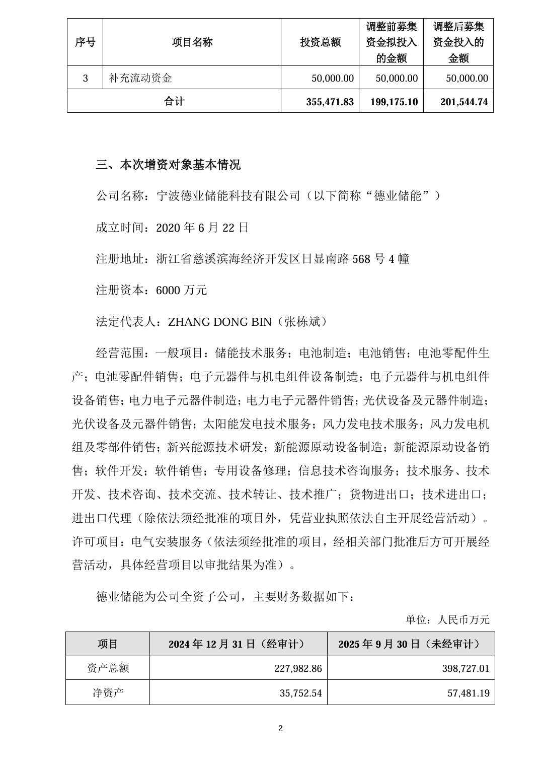
德业储能为德业股份全资子公司,成立于2020年6月22日,注册资本6000万元。经营范围涵盖储能技术服务、电池制造销售、光伏设备及元器件制造销售等。其核心业务聚焦储能领域,是公司重要的募投项目实施主体。
作为德业股份在储能领域的重要布局,这家子公司近年来表现出强劲的增长势头。
财务数据显示,德业储能2025年前三季度实现净利润4.29亿元,净资产达到5.75亿元
就在前不久,德业股份发布关于筹划发行H股股票并在香港联合交易所有限公司上市的提示性公告 。
德业股份为进一步推进公司全球化发展战略,提升公司品牌国际影响力与核心竞争力,积极借助国际资本市场拓宽多元融资渠道,以全面提升公司治理水平,正在筹划发行境外股份(股)并在香港联合交易所有限公司上市事宜。
资料显示,德业股份2007年成立,德业股份是一家集研发、设计、生产、销售、服务为一体的全球化新能源科技企业。公司于2021年4月在上海证券交易所主板成功挂牌上市,目前旗下拥有全系列光伏逆变器、储能电池包以及以除湿机、暖通产品为代表的环境电器三大核心产业链。
原文见下:





碳索储能网 https://cn.solarbe.com/news/20251125/50013343.html

