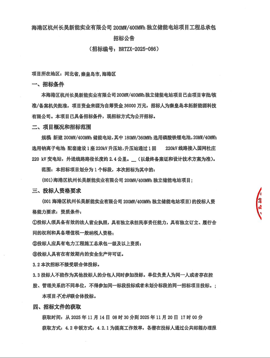
碳索储能网获悉,11月13日,海港区杭州长吴新能实业有限公司200MW/400MWh独立储能电站项目工程总承包招标公告发布,项目招标人为秦皇岛本拓新能源科技有限公司。
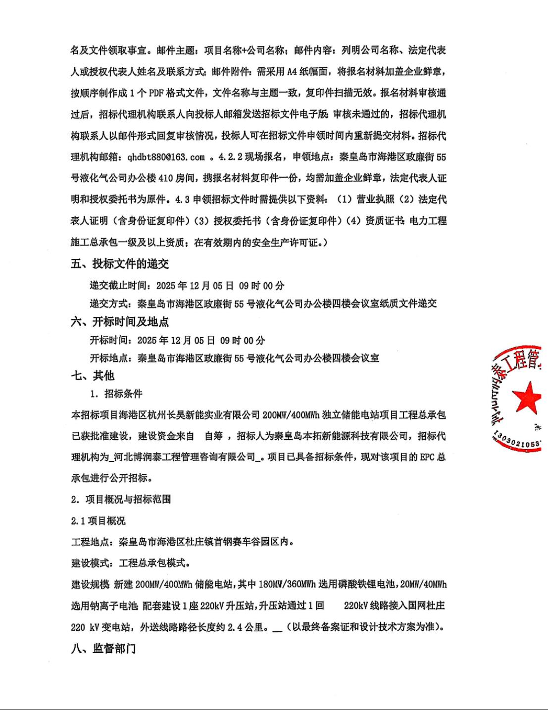
该项目在秦皇岛市海港区杜庄镇首钢赛车谷园区内新建200MW/400MWh储能电站,其中180MW/360MWh选用磷酸铁锂电池,20MW/40MWh选用钠离子电池配套建设1座220kV升压站,升压站通过1回220kV线路接入国网杜庄220kV变电站,外送线路路径长度约2.4公里。
招标文件获取时间:从2025年11月14日08时30分到2025年11月20日17时00分。
原文如下:



碳索储能网 https://cn.solarbe.com/news/20251114/50012551.html

