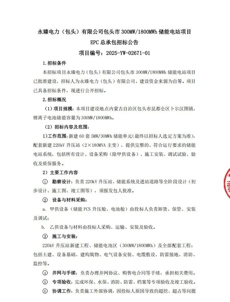
永臻电力(包头)有限公司
包头市300MW/1800MWh储能电站项目
EPC总承包招标公告
项目编号:2025-YW-02671-01
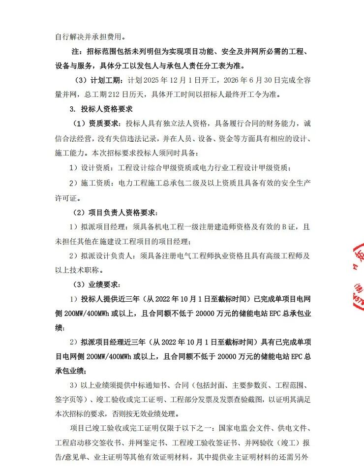
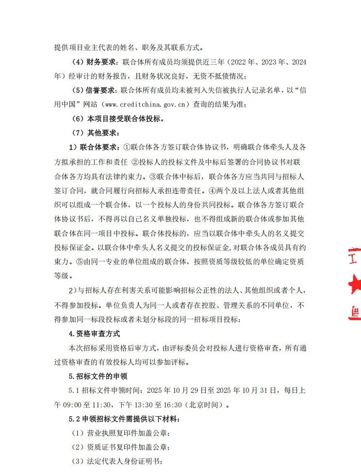
招标条件:本招标项目永臻电力(包头)有限公司包头市300MW/1800MWh储能电站项目已批准建设,招标人为永臻电力(包头)有限公司,建设资金来源为自筹。项目已具备招标条件,现进行公开招标。
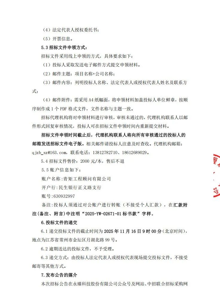
投标截止时间:2025年11月16日9时00分(北京时间)。
招标公告具体如下:





碳索储能网 https://cn.solarbe.com/news/20251030/50011506.html

 
 
 
  
 

