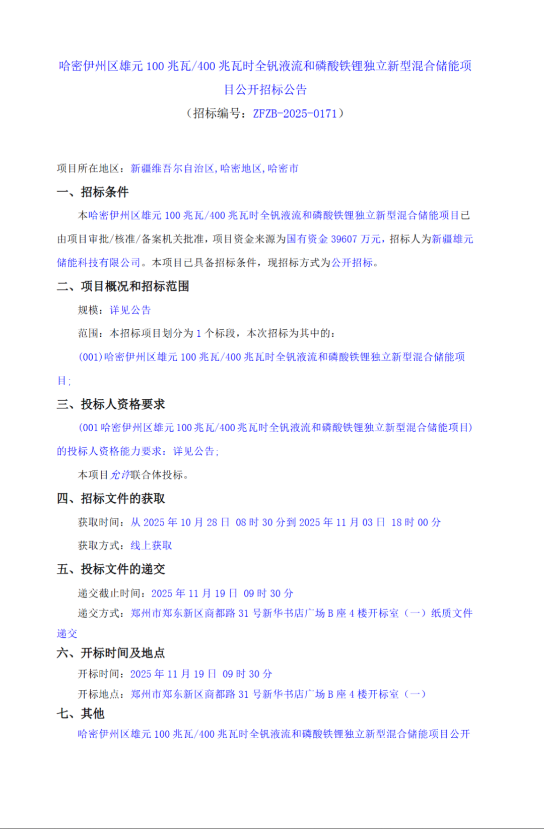
碳索储能网获悉,10月27日,哈密伊州区雄元100兆瓦/400兆瓦时全钒液流和磷酸铁锂独立新型混合储能项目、哈密巴里坤县顺元100兆瓦/400兆瓦时全钒液流和磷酸铁锂独立新型混合储能项目招标。
招标公告显示,伊州区雄元独立新型混合储能项目资金来源为国有资金 39607万元,招标人为新疆雄元储能科技有限公司。
招标范围包含哈密伊州区雄元100兆瓦/400兆瓦时全钒液流和磷酸铁锂独立新型混合储能项目。
招标文件获取时间为从2025年10月28日8时30分到2025年11月3日18时00分。
文件截止递交时间/开标时间为2025年11月19日9时30分。
哈密巴里坤县顺元独立新型混合储能项目,项目资金来源为国有资金52838.72万元,招标人为新疆顺元储能科技有限公司。
招标范围包含哈密巴里坤县顺元100兆瓦/400兆瓦时全钒液流和磷酸铁锂独立新型混合储能项目。
招标文件获取时间为从2025年10月28日8时30分到2025年11月3日18时00分。
文件截止递交时间/开标时间为2025年11月20日09时30分。
招标原文见下:





碳索储能网 https://cn.solarbe.com/news/20251027/50011131.html

