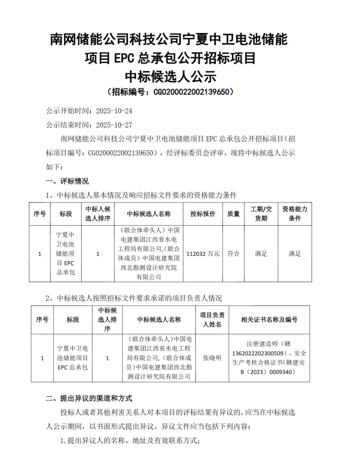
碳索储能网获悉,10月24日,南网储能公司科技公司宁夏中卫电池储能项目EPC总承包公开招标项目中标公示。
据悉,项目储能系统采用磷酸铁锂电池,直流侧装机容量为720MW/1440MWh。
中标公告显示,项目第一中标候选人为(联合体牵头人)中国电建集团江西省水电工程局有限公司,(联合体成员)中国电建集团西北勘测设计研究院有限公司,投标报价为112032万元,折合单价为0.778元/Wh。
中标候选人公示见下:


碳索储能网 https://cn.solarbe.com/news/20251025/50011004.html

