10月21日,山东高速惠泰新能源发展有限公司2025年一期储能系统采购谈判采购公告发布。
根据山东高速惠泰新能源发展有限公司与下游客户签订的设备销售合同,为保证按时履约交货,现结合项目需求,拟采购磷酸铁锂电池储能系统设备,采购总容量为55MW/110MWh。
此次将采购储能系统容量55MW/110MWh,接入电压等级0.4kV,型号为50kW/100kWh-250kW/500kWh,包括但不限于储能系统设备的生产、供应、运输、质保及售后服务等。
业绩要求如下:
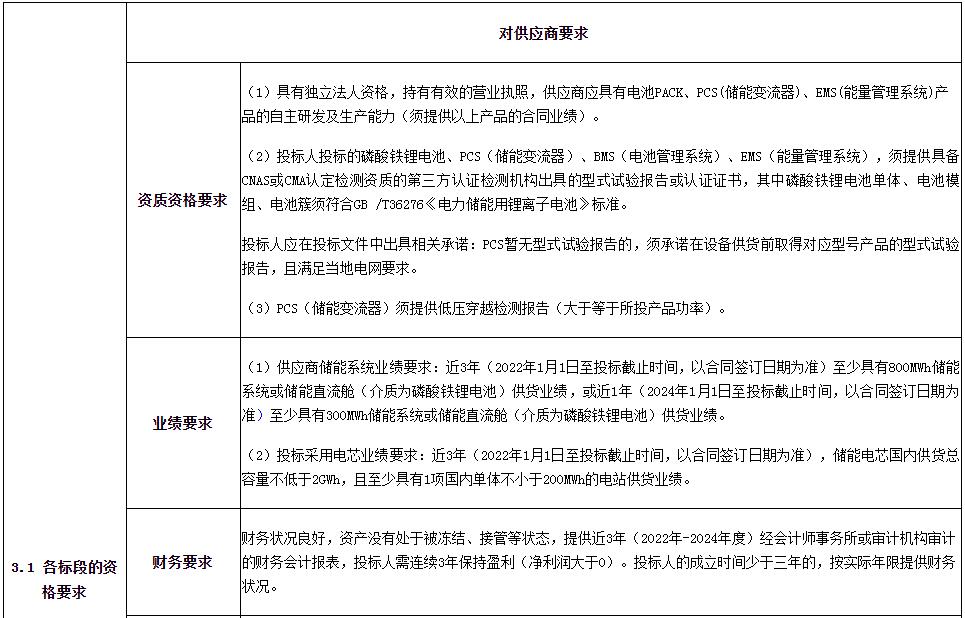
(1)供应商储能系统业绩要求:近3年(2022年1月1日至投标截止时间,以合同签订日期为准)至少具有800MWh储能系统或储能直流舱(介质为磷酸铁锂电池)供货业绩,或近1年(2024年1月1日至投标截止时间,以合同签订日期为准)至少具有300MWh储能系统或储能直流舱(介质为磷酸铁锂电池)供货业绩。
(2)投标采用电芯业绩要求:近3年(2022年1月1日至投标截止时间,以合同签订日期为准),储能电芯国内供货总容量不低于2GWh,且至少具有1项国内单体不小于200MWh的电站供货业绩。
原公告如下:
山东高速惠泰新能源发展有限公司2025年一期储能系统采购
谈判采购公告
1. 采购条件
2. 项目概况与采购范围

3.供应商资格要求



4. 采购文件的获取

5.报价文件的递交

6. 公告发布媒介
本项目采购公告同时在阳光采购服务平台(http://www.ygcgfw.com)、山东高速集团有限公司官网(http://www.sdhsg.com)、山东高速招标采购平台(http://zbcg.sdhsg.com)发布。
7. 补充信息
1.操作指南详见山东高速招标采购平台首页“帮助指南-操作手册”,咨询电话:400-992-5558。
2.当有效报价供应商数量超过9家时,按照报价由低到高排序,选择报价较低的前3名供应商按照5:3:2的比例进行供应;若有效报价供应商数量为6-8家时,投标人所需储能容量调整为90MWh,按照报价由低到高排序,选择报价较低的前2名供应商按照6:4的比例进行供应;若有效报价供应商数量不足6家时,投标人所需储能容量调整为70MWh,由报价最低的供应商供应。
8. 联系方式

碳索储能网 https://cn.solarbe.com/news/20251022/50010753.html

