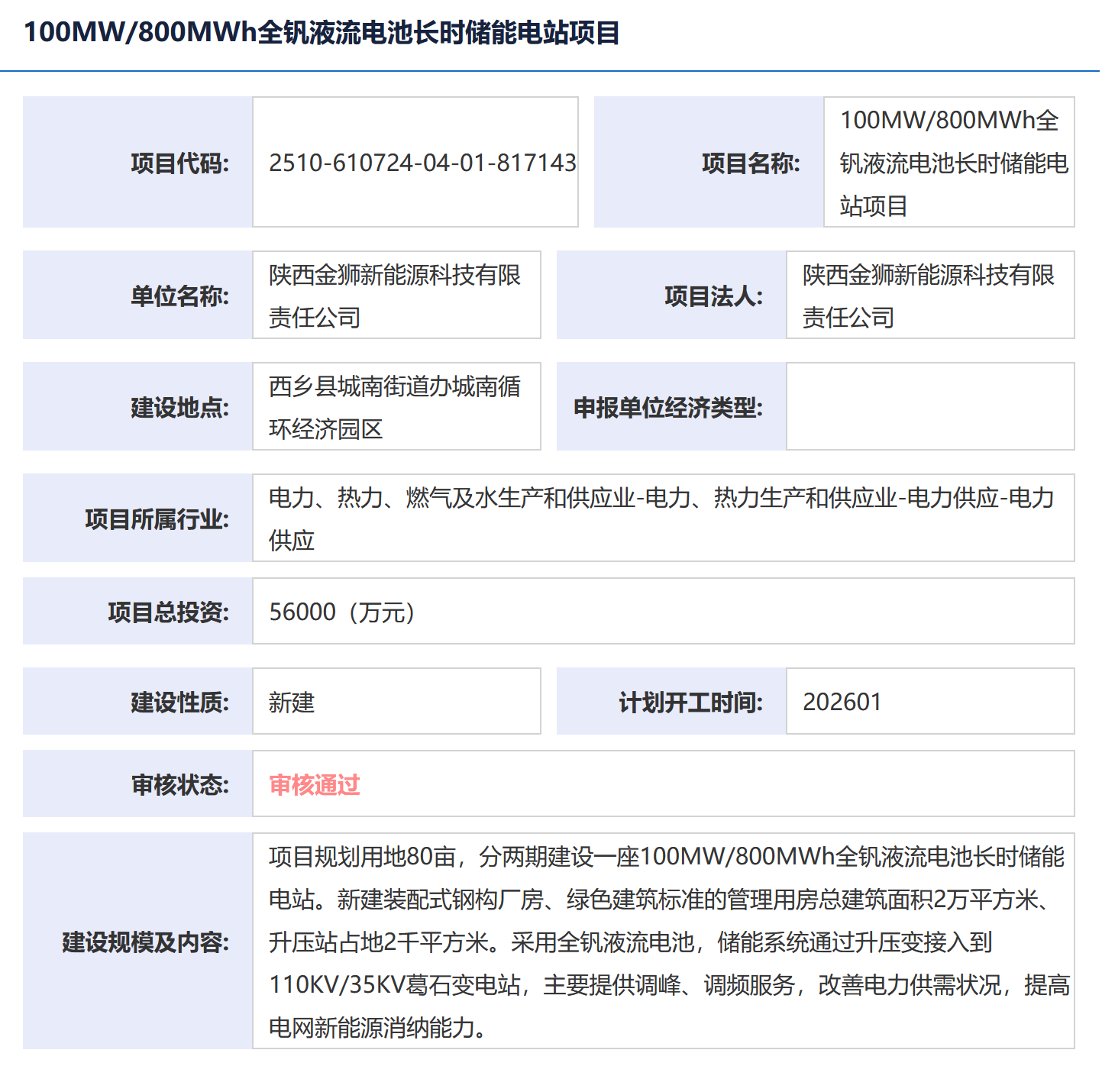
碳索储能网获悉,10月15日,陕西政务服务网备案信息公示,陕西西乡县拟建100MW/800MWh全钒液流电池长时储能电站项目,项目投资5.6亿,计划2026年1月开工。建成后将为当地电网调峰调频、新能源消纳提供重要支撑。
项目规划用地80亩,分两期建设一座100MW/800MWh全钒液流电池长时储能电站。新建装配式钢构厂房、绿色建筑标准的管理用房总建筑面积2万平方米、升压站占地2千平方米。采用全钒液流电池,储能系统通过升压变接入到110KV/35KV葛石变电站,主要提供调峰、调频服务,改善电力供需状况,提高电网新能源消纳能力。

作为当前储能领域的重点技术路线,全钒液流电池长时储能电站的核心优势,与该项目的大规模、长周期电力调节需求高度契合。
安全性与稳定性突出,该技术以钒离子电解液为核心,不发生剧烈化学反应,从源头上规避了起火、爆炸等安全隐患,且电解液可循环利用,设备寿命长达 15-20 年,能显著降低后期运维成本;
长时储能能力强劲,通过增减电解液量即可灵活调整储能容量,轻松实现 4 小时以上甚至 10 小时级长时放电,可精准匹配新能源发电的间歇性波动,有效填补夜间或无风时段的电力供应缺口;
环境友好且适配性高,全钒液流电池不含重金属等污染物,全生命周期碳排放低,符合绿色发展要求,同时模块化设计支持灵活调整规模,既能接入大型新能源基地,也能服务区域配电网,应用场景广泛。
此次西乡县全钒液流电池储能电站的备案落地,不仅是当地布局长时储能、推动能源结构转型的重要举措,也为全钒液流电池技术在区域电网中的规模化应用提供了实践案例,有望进一步带动周边电池材料、智能制造等相关产业发展,为地方经济增长与能源绿色转型注入双重动力。
碳索储能网 https://cn.solarbe.com/news/20251017/50010427.html

