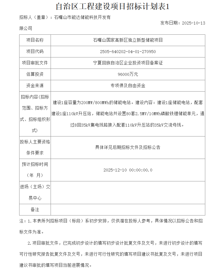
10月13日,石嘴山市能达储能科技开发有限公司发布石嘴山国家高新区独立新型储能项目招标计划表,估算投资96000万元,约合1.2元/Wh。
建设1座容量为200MW/800MWh的储能电站,包括建设1座储能电站,配套建设1座110kV升压站,储能电站共设置80套2.5MW/10MWh磷酸铁锂储能单元,通过8回35kV集电线路接入配套110kV升压站的35kV交流母线。
预计招标时间为2025年12月10日。
原文如下:

碳索储能网 https://cn.solarbe.com/news/20251014/50010150.html

