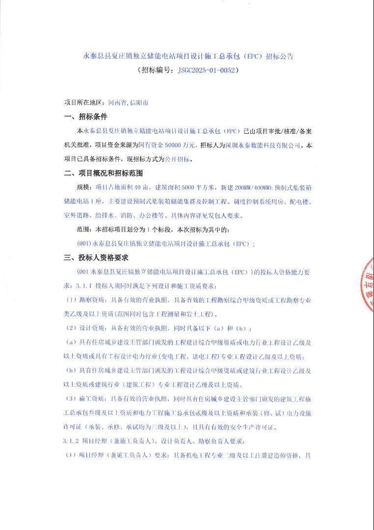
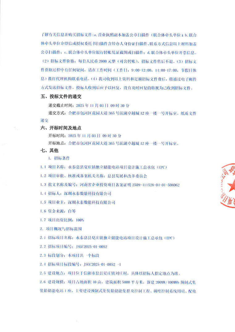
10月13日,永泰息县夏庄镇独立储能电站项目设计施工总承包(EPC)招标公告发布。
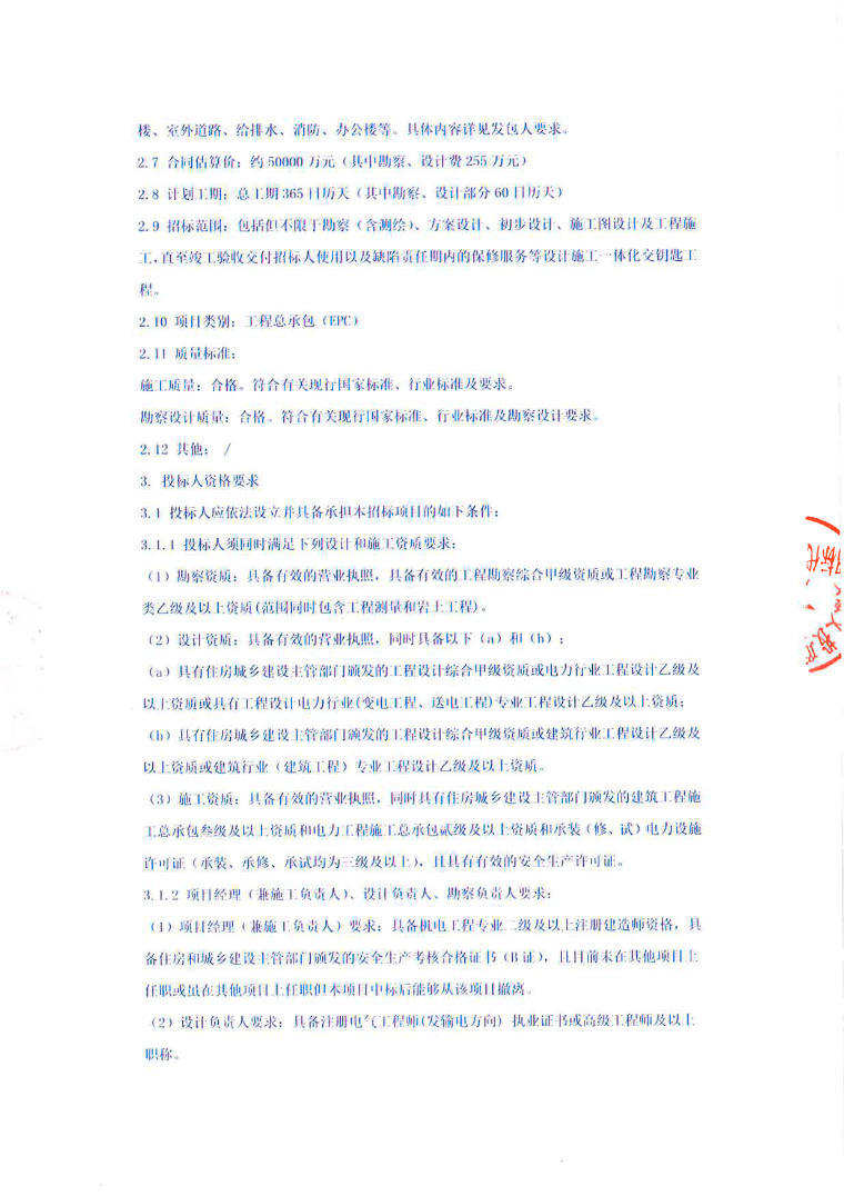
项目占地面积40亩,建筑面积5000平方米,新建200MW/400MWh预制式集装箱储能电站1座,主要建设预制式集装箱储能集群及控制工程、调度控制系统用房、配电楼、室外道路、给排水、消防、办公楼等。
本项目不允联合体投标。
原公告如下:







碳索储能网 https://cn.solarbe.com/news/20251014/50010142.html
10月13日,永泰息县夏庄镇独立储能电站项目设计施工总承包(EPC)招标公告发布。
项目占地面积40亩,建筑面积5000平方米,新建200MW/400MWh预制式集装箱储能电站1座,主要建设预制式集装箱储能集群及控制工程、调度控制系统用房、配电楼、室外道路、给排水、消防、办公楼等。
本项目不允联合体投标。
原公告如下:







碳索储能网 https://cn.solarbe.com/news/20251014/50010142.html










