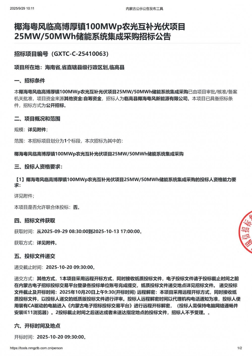
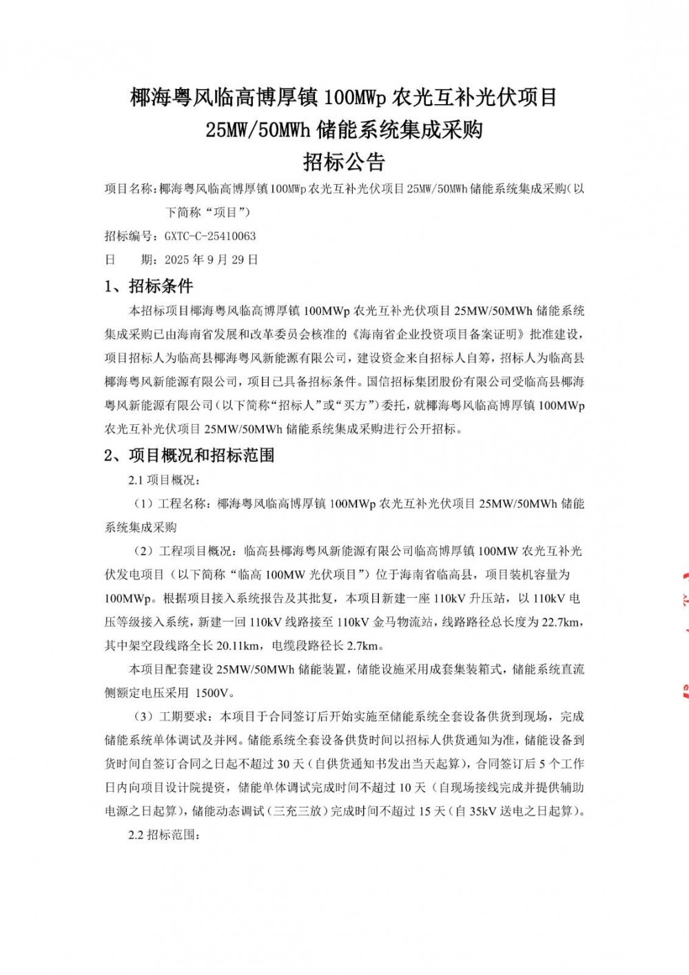
9月29日,椰海粤风临高博厚镇100MWp农光互补光伏项目25MW/50MWh储能系统集成采购招标公告发布。
项目位于海南省临高县,项目装机容量为100MWp。根据项目接入系统报告及其批复,本项目新建一座110kV升压站,以110kV电压等级接入系统,新建一回110kV线路接至110kV金马物流站,线路路径总长度为22.7km,其中架空段线路全长20.11km,电缆段路径长2.7km。本项目配套建设25MW/50MWh储能装置,储能设施采用成套集装箱式,储能系统直流侧额定电压采用1500V。
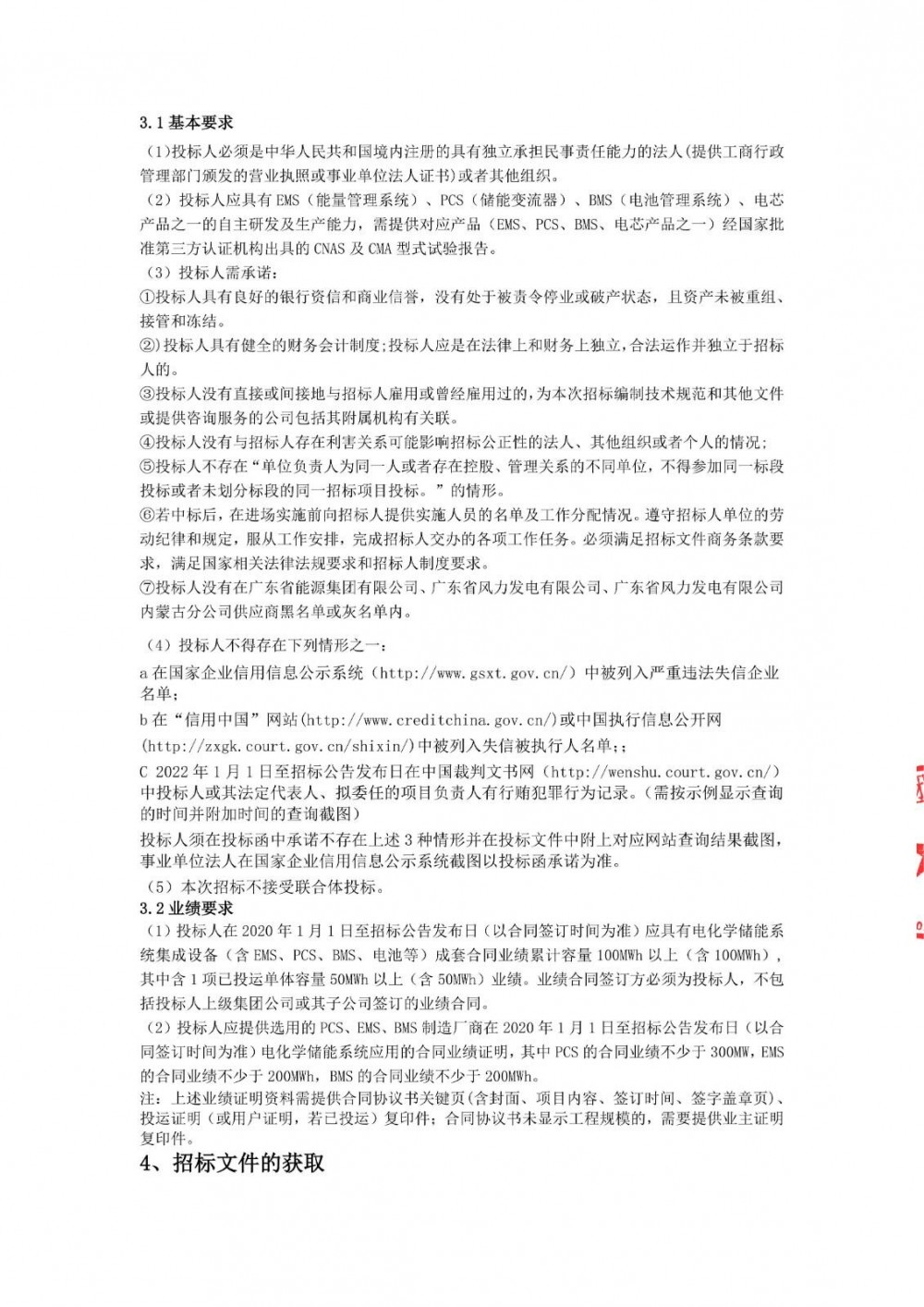
要求投标人在2020年1月1日至招标公告发布日(以合同签订时间为准)应具有电化学储能系统集成设备(含EMS、PCS、BMS、电池等)成套合同业绩累计容量100MWh以上(含100MWh),其中含1项已投运单体容量50MWh以上(含50MWh)业绩。业绩合同签订方必须为投标人,不包括投标人上级集团公司或其子公司签订的业绩合同。
投标人应提供选用的PCS、EMS、BMS制造厂商在2020年1月1日至招标公告发布日(以合同签订时间为准)电化学储能系统应用的合同业绩证明,其中PCS的合同业绩不少于300MW,EMS的合同业绩不少于200MWh,BMS的合同业绩不少于200MWh。
原公告如下:












碳索储能网 https://cn.solarbe.com/news/20251002/50009661.html

